CROZ experts, based on their experience and domain expertise, created a complete packaged Business Analytics solution for Card Processing industry.
The solution enriches the IBM Cognos Analytics BI platform with the built-in business model that covers business domains such as credit cards issuing and acquiring for card processing companies.
It implements the basis and most-needed reports that give the answer to analytical questions about performance of merchants, point-of-sales across different geographies, brands, MCC’s and so on, by utilizing the data coming from organization’s source systems to Data Warehouse, organized by predefined layers modelled according to logical and physical data structures which are part of the solution.
CROZ’s solution also includes consulting services, development of corporate BI strategy, supply and installation of IBM Cognos software, implementation of complete BI system, continuous training, monitoring and support to services and end users.
Example of main analytical entities for card Acquiring area, with dimensional model:


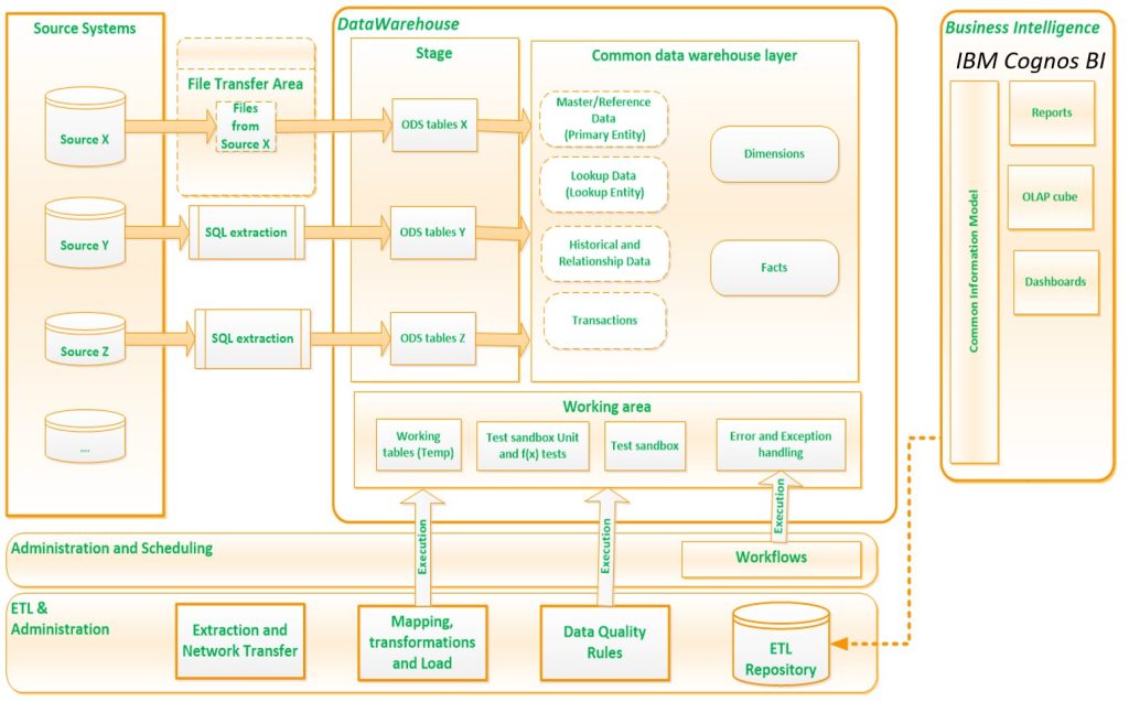
Reference architecture of the solution:

Source Systems are the backend, external and other IT systems that are providing data to the dana warehouse.
Operational Data Store (ODS) keeps consistent copy of source system tables that are needed by the data warehouse.
Dimensional Layer (DW) provides the abstraction layer to simplify and speed up analytical access to the underlying atomic data. Dimensional Layer contains detailed and aggregated data in the form of dimensions, hierarchies, and measures, which correspond to the business view of data. CROZ brings the knowledge and best practices in design of dimensional layer for the credit card processes analytics.
Extraction, Transformation and Load (ETL) infrastructure is responsible for all the data flows within the data warehouse, starting with the extraction from source systems, transporting data over the network, mapping them into the common data model, applying transformation, cleansing rules, and loading data into target tables. Individual source to target mappings and other processing or maintenance steps are grouped into workflow processes, that can be executed and scheduled by administrators.
Business Intelligence (BI) is a reporting and analytical environment integrated with the data warehouse. Business Intelligence maps the data in the Dimensional Layer to the logical model presented to business users. It provides easy to use tools to design and run reports, perform ad hoc analysis, publish and share results, design dashboards, generate alerts etc.
IBM Cognos Analytics BI platform is used to expose the reports and dashboards to the business users of the solution.